2024全球汽车上市公司十大事件 | K·Focus

凡是过往,皆为序章。生存、抗衡、角逐、荣耀......2024全球汽车上市公司,在变革中不断进化,愈加清醒。
2024世界汽车行业,纷繁复杂,有后来者颠覆行业格局,有传统大厂自我救赎,也有一些新势力猝然夭折,更有豪强被赶下王座。
这一年,全球汽车上市公司在希望、煎熬、转机、变革中度过,“瘦身”成为主旋律,只不过方式不同,有的裁员关厂、有的爆雷离场、有的主动战略整合……
岁序更新,《汽车K线》梳理与世界汽车业上市公司相关联十大重要事件,回顾这不同寻常的一年,并为新一年揭开序章。
TOP 1比亚迪登顶中国车企No.1
2024年,新王初立。比亚迪凭借换道超车,以及让竞争对手难以企及的市场表现,一年中对上汽集团实现单月、累计销量和股价市值的全面超越,问鼎中国最大汽车集团宝座,中国汽车行业竞争格局发生20多年以来最为重大的变化。
与此同时,比亚迪也位列丰田汽车、大众汽车集团等之后,成为首家跻身全球车企销量榜Top 5的中国车企。
比亚迪迅速崛起,不仅标志着中国新能源汽车发展取得了巨大成功,同时还可能提升中国汽车品牌在全球汽车市场的影响力与竞争力。
K:这是中国民营上市车企全面崛起又一注脚。
TOP 2雷军率小米汽车杀入汽车行业
仅耗时三个季度,小米SU7交付量超13万辆,提前完成目标。这种速度即便是“蔚小理零”问世那个好时候,也不曾有过,两次调高目标,两次超越,堪称“奇迹”。
小米集团股价也随着涉足汽车领域的初战告捷,较年初轻松翻倍(约35港元),创近4年新高,市值直逼8000亿元大关!
小米汽车和雷军造车的成功,诠释了找对人和地方、聚焦资源打造爆款、营销与渠道的重要性,天时、地利、人和缺一不可。
另外,“只要自己不尴尬,尴尬的就是别人”也要分人实现。
K:如今,雷军又将目光转向AI大模型,人车家生态+AI大模型,这个小米越来越有味道。
TOP 3华为鸿蒙智行集齐“四界”11月26日,尊界S800正式亮相,标志华为鸿蒙智行集齐“四界”。继赛力斯、奇瑞汽车、北汽新能源之后,江淮汽车成为华为智能汽车生态品牌鸿蒙智行的第4个合作伙伴。
值得注意的是,4位伙伴中,除奇瑞汽车(有望很快在港交所完成IPO),皆为上市公司。
背靠华为,各家(上市)车企得到的,不只是华为智驾、智能电驱平台和营销渠道,与小米类似,市值拉升或许更让这些车企感到兴奋。
不仅如此,长安阿维塔、北汽极狐、东风岚图、比亚迪方程豹都已经与华为开展合作。上汽集团、广汽集团也正在积极加入,华为和任正非“不造车”之约紧箍咒已经形同虚设。其进军汽车行业速度之快,出人意料。
2024,中国汽车行业超半壁江山,已经倒向华为阵营,而且直接或间接因华为概念市值飙涨累计预估超过5000亿元!
K:华为在汽车行业的地位,不似博世,胜似博世。也难怪,各大车企最近都在积极融资,投资引望。
TOP 4吉利控股集团发布《台州宣言》
9月20日,吉利控股集团发布《台州宣言》,确立“战略聚焦、战略整合、战略协同、战略稳健、战略人才”五大举措,宣布企业进入战略转型全新阶段。
该《宣言》发布不满20天,几何品牌并入银河;LEVC归入吉利汽车集团。
随后极氪、领克合并,成立极氪科技集团,一连串动作令人应接不暇。快速扩张试探过后,开始“瘦身”聚焦。
吉利此举,不仅为增强内部效率,也给中国汽车行业资源整合和品牌协同提供范例,推动行业向更高效、集中的方向发展。
K:在增量不增收、增收不增利的汽车行业中,要变就要彻底,就要果断、干脆。
TOP 5上汽集团高层大调整
掌舵10年的上汽集团原董事长陈虹没能保住上汽的行业地位,退休离任。随后,上汽集团开启堪称其史上规模最大的高层人事调整,旨在重返巅峰。
「上汽集团董事长 王晓秋」
王晓秋接任上汽集团董事长、贾建旭晋升为集团总裁、陶海龙兼任上汽大众总经理、卢晓接替庄菁雄担任上汽通用总经理……
此次,上汽管理层调整涉及人数多达15名,覆盖上汽大众、上汽通用、上汽通用五菱、上汽乘用车等重点业务板块,平均年龄降至不足55岁。
面对销量下滑、业绩受挫,重压之下的上汽集团,显然希望通过年轻化,且拥有技术、营销、供应链、海外市场等一线经验的新管理团队寻求突破。
截至目前来看,一系列改革初有成效,主要板块销量企稳回升。与比亚迪之间月度差距已经缩减至3万辆以内。
2025,上汽还能夺回中国汽车公司第一吗?
K:稳住合资企业基盘,对上汽集团尤其重要。
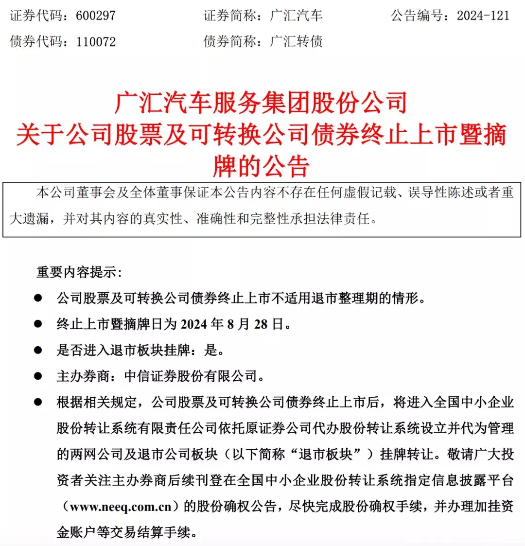
TOP 6汽车经销商困境中自我救赎
8月28日,广汇汽车摘牌退市,曾经中国最大汽车经销商集团,走到资本市场的终点,同时也暴露出中国汽车经销商,尤其是豪华品牌经销商如今正面临的困境。
「图片来源:广汇汽车公告」
2024年,以新势力为代表的中国品牌,正加速完成对传统外资、豪华品牌“合围”。加之价格战影响,多家汽车经销商深陷财务困境。中国汽车流通协会预计,2024年全国有4000家4S店退网,同比增加60%。10月起,北京第一家宝马5S店星德宝、天津最大奥迪4S店永濠奥达相继闭店。
近期,又有北京华阳奥通和郑州中升汇迪两家奥迪经销商,宁可被主机厂取消经销授权,也要转投华为赛力斯的问界品牌。
今年5月,保时捷经销商逼宫德国总部如历史一般,淹没在新王崛起的车轮下。
K:对汽车经销商而言,选择比努力更重要。
TOP 7造车新势力接连爆雷
2月18日,高合汽车宣布停工停产,随后恒大汽车被责令停产停售,天际汽车进入破产清算程序……
「图片来源:恒大汽车公告」
临近年末,曾经的中国新势力销量No.1哪吒汽车被曝出大规模裁员、延迟发放工资;极越汽车资金链断裂,员工被就地解散。曾热闹非凡的“造车运动”,似乎在2024年按下了“停止键”。
这些车企多与销量不佳、资金链紧张有关。高合汽车销量低迷,合创汽车销量持续下滑,远航汽车月均销量仅700辆左右,极越汽车更是存在数十亿元财务黑洞。
这引发中国汽车消费者对造车新势力的质疑。随着传统大厂依托雄厚的资金与技术实力,在新能源、智能化领域发力,新能源汽车行业淘汰赛正在加剧,下一个倒下的又会是谁?
K:有80%的汽车品牌关停运转,活不过2025?
TOP 8大众汽车集团裁员减产
12月20日,大众汽车集团宣布将对德国业务进行全面改革,其中包括未来裁员3.5万人并大幅削减产能。
该裁员计划可能会延迟到2030年才真正实施,但这却是大众87年历史以来最大规模工人罢工换来的结果。
由于全球电动汽车市场需求放缓,加上中国市场竞争激烈,巨大成本压力之下,大众集团从秋天开始战略性收缩,意在优化生产结构和提高运营效率。
对于目前谈判结果,大众汽车集团CEO奥博穆表示,“通过达成一致的一揽子措施,公司在成本、产能和结构方面为未来制定了决定性的方向。现在我们又可以成功塑造自己的命运。”
K:目前看,只有中国这个第二故乡,才能拯救大众,但大众需要付出更多努力。
TOP 9马斯克“从政”,特斯拉开挂
11月12日,特斯拉创始人埃隆·马斯克被候任美国总统特朗普任命为“政府效率部”负责人。
投资者普遍预期新一届美国政府或将带来更为宽松的监管环境,这将有利于特斯拉业务开展。虽然特朗普政府可能减少电动汽车税收优惠,但相比于其他厂商,特斯拉显然优势明显。
「特斯拉创始人 埃隆·马斯克」自11月5日特朗普赢得大选后,特斯拉股价四个交易日大涨39%,市值突破1万亿美元。截至12月27日,特斯拉股价已累计上涨超70%,股价一度高达到488.54美元。押注特朗普的马斯克,个人财富已突破4000亿美元。
然而,马斯克一些言论触动了投资者敏感的神经,导致特斯拉股价出现波动。近日,马斯克接连受到美国国防部、美国证券交易委员会调查。
K:政治远比经商复杂,马斯克也要警惕某天山雨欲来风满楼。
TOP 10日产、本田、三菱或合并
12月23日,日产与本田签署谅解备忘录,正式开始探讨合并事宜。双方计划接下来探讨如何最佳实施合并,包括车辆平台标准化、集成研发、制造、供应商和供应链需求、财务、效率改进和人力资源等方面。
按照计划,双方将在2025年6月签署最终协议,2026年8月成立控股公司并上市。合并后,公司年销售额预计将超过30万亿日元(约合1.39万亿元人民币)。此举,将诞生世界第三大汽车制造商。
与此同时,三菱汽车将在2025年1月底前做出是否加入此项合并的决定。
日产、本田的合并,除了通过资源整合应对全球市场电动化、智能化转型外,日本车企在中国市场面临的困境自然也是重要因素。
合并后,将有助于日产、本田分担开发成本,提高经营效率,以保持足够的竞争力与丰田、大众等全球车企继续较量。
K:日本未来只有两大汽车阵营。
Views of AutosKline:
2024年,画上句号,可全球汽车行业丝毫不会停歇,滚滚向前。
经历这一年“生”、“死”抉择之后,存活下来的上市车企,2025将面临更激烈的厮杀,胜者也会有更大的赢面和资本市场的回报。
新的一年,谁又有股价翻倍的机会?谁又会爆雷?……

文字为【汽车K线】原创,部分图片来源于网络,版权归原作者所有。本号文章,未经授权,不得转载,违者必究。同时,文章内容不构成对任何人的投资建议!股市风险大,投资需谨慎!
